钟山清风
钟山清风微信
当前位置: 首页 > 钟山清风微信
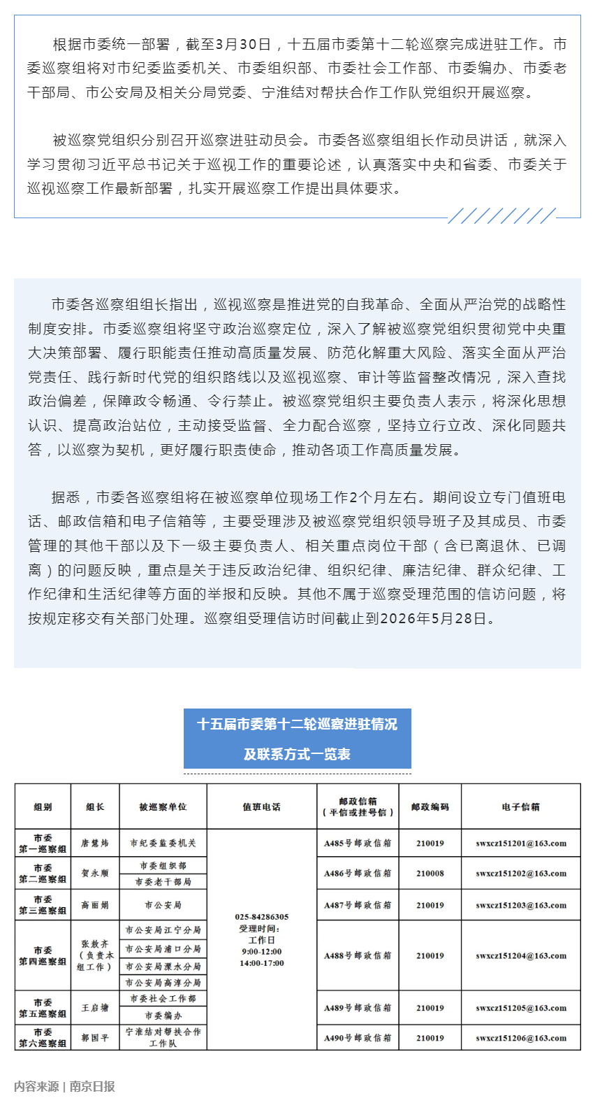
十五届市委第十二轮巡察完成进驻
来源:南京日报   更新时间:2026-04-01  


【打印此页】 【关闭窗口】
钟山清风